Фактор крови может повернуть время вспять в стареющем мозге

Тромбоциты отвечают за когнитивные преимущества молодой крови, физических упражнений и гормона долголетия klotho. В результате замечательного сближения ученые обнаружили, что один и тот же фактор крови отвечает за когнитивное улучшение, которое является результатом переливания молодой крови, гормона долголетия клото и физических упражнений.
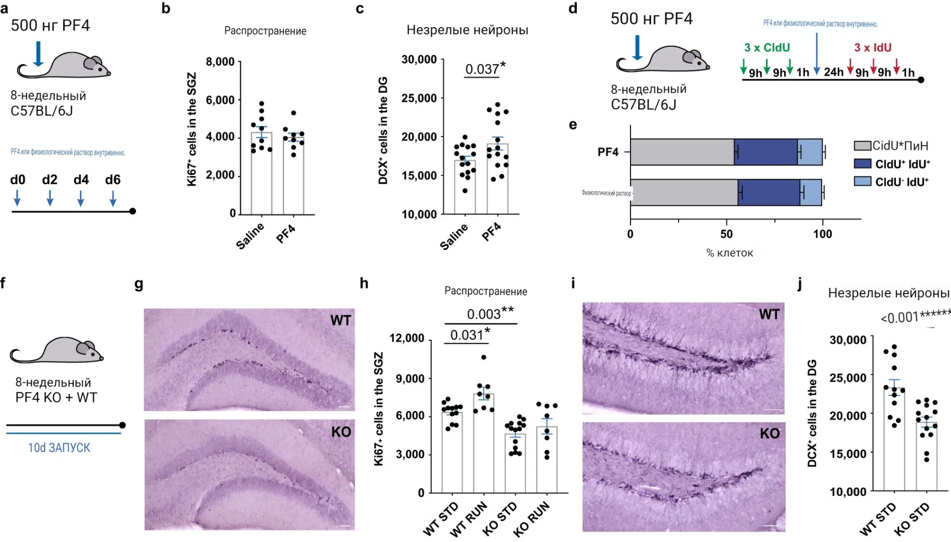
В трех статьях, опубликованных в журналах Nature, Nature Aging и Nature Communications, две команды UCSF и команда из Университета Квинсленда (Австралия) идентифицируют тромбоцитарный фактор 4 (PF4) как общий мессенджер каждого из этих вмешательств.
Как следует из названия, PF4 вырабатывается тромбоцитами, типом клеток крови, которые предупреждают иммунную систему о наличии раны и способствуют образованию тромбов. Оказывается, PF4 также является когнитивным усилителем. Под его влиянием у старых мышей восстанавливается острота зрения среднего возраста, а молодые мыши становятся умнее.
"Молодая кровь, клото и физические упражнения могут каким-то образом сказать вашему мозгу: "Эй, улучши свои функции", - сказал Сол Вилледа, доктор философии, заместитель директора Научно-исследовательского института старения Бакара Калифорнийского университета в Калифорнии и старший автор статьи в Nature. "С PF4 мы начинаем понимать терминологию, лежащую в основе этого омоложения".
Вильеда руководил исследованием молодой крови, которое было опубликовано в Nature. Дена Дубал, доктор медицинских наук, профессор UCSF и Дэвид А. Коултер, заведующий кафедрой старения и нейродегенеративных заболеваний, возглавляли исследование klotho, которое было опубликовано в Nature Aging. Тара Уокер, доктор философии, профессор неврологии в Университете Квинсленда, руководила исследованием физических упражнений, которое было опубликовано в Nature Communications.
Они взяли на себя обязательство опубликовать свои результаты одновременно, чтобы представить аргументы в пользу PF4 с трех разных точек зрения.
"Когда мы поняли, что независимо и по счастливой случайности обнаружили то же самое, у нас отвисла челюсть", - сказал Дубал. "Тот факт, что три отдельных вмешательства сошлись на факторах тромбоцитов, действительно подчеркивает достоверность и воспроизводимость этой биологии. Пришло время использовать факторы тромбоцитов для здоровья мозга и улучшения когнитивных функций ".
Тромбоциты подавляют воспаление стареющего мозга и тела
Вильеда - эксперт по парабиозу, эксперименту, в котором два животных связаны друг с другом кровообращением. Когда молодое, энергичное животное соединяется со стареющим животным, стареющее животное становится более молодым – его мышцы более упругими, мозг более способным к обучению.
В 2014 году Вильеда обнаружил, что плазма, состоящая из крови без эритроцитов, имитирует парабиоз: молодая плазма крови, введенная старым животным, оказывает восстанавливающее действие. Когда его команда сравнила молодую плазму со старой плазмой, они обнаружили, что в ней содержится гораздо больше PF4.
Простое введение PF4 старым животным было примерно таким же восстановительным, как молодая плазма. Это успокоило состарившуюся иммунную систему в организме и мозге. Старые животные, получавшие PF4, лучше справлялись с различными задачами по запоминанию и обучению.
"PF4 на самом деле заставляет иммунную систему выглядеть моложе, он уменьшает все эти активные факторы иммунитета, способствующие старению, что приводит к уменьшению воспаления мозга, большей пластичности и, в конечном итоге, к улучшению когнитивных функций", - сказал Вилледа. "Мы берем 22-месячных мышей, что эквивалентно 70-летнему человеку, и PF4 возвращает им работоспособность ближе к концу 30-х - началу 40-х годов".
Тромбоциты передают сигнал клото об улучшении когнитивных функций в мозг
Десять лет назад Дубал, сотрудник Института неврологии Вейля Калифорнийского университета в Калифорнии, показал, что клото улучшает когнитивные способности у молодых и старых животных, а также делает мозг более устойчивым к возрастной дегенерации. Но она знала, что его воздействие должно быть косвенным, потому что молекулы klotho, введенные в организм, никогда не достигали мозга. Команда Дубала обнаружила, что одним из соединений был PF4, высвобождаемый тромбоцитами после инъекции klotho.
PF4 оказал значительное влияние на гиппокамп, область мозга, ответственную за создание воспоминаний, где он усилил формирование новых нейронных связей на молекулярном уровне.
По словам Дубала, он также стимулировал работу мозга как старых, так и молодых животных в поведенческих тестах, предполагая, что "даже в молодом мозге есть возможности для улучшения когнитивных функций".
Другие недавние открытия Dubal укрепили перспективы терапевтического использования klotho. Преимущества Klotho зависят от активации тромбоцитов, что приводит к высвобождению PF4 и других молекул, каждая из которых может иметь свои преимущества при старении.
"В идеале, у нас будет несколько попаданий в цель при решении одной из наших самых больших биомедицинских проблем, когнитивной дисфункции, с наименьшим количеством побочных эффектов и наибольшей пользой", - сказал Дубал.
Физические упражнения также улучшают здоровье мозга с помощью тромбоцитов
Физические упражнения могут сохранять остроту ума на десятилетия. Уокер и ее лаборатория обнаружили, что тромбоциты высвобождают PF4 в кровоток после физических упражнений. Когда она протестировала PF4 самостоятельно, как это сделали Дубал и Вилледа, это улучшило когнитивные способности у старых животных.
"Для многих людей с заболеваниями, проблемами с подвижностью или преклонного возраста физические упражнения невозможны, поэтому фармакологическое вмешательство является важной областью исследований", - сказал Уокер. "Теперь мы можем воздействовать на тромбоциты для стимулирования нейрогенеза, улучшения когнитивных функций и противодействия возрастному снижению когнитивных способностей".